上海徐汇:唯一转正的城市副中心,教育典范区
作为曾经的四大城市副中心之一,徐家汇的发展是最成功的。如今徐家汇不仅仅是上海著名的商业中心之一,也是上海重点的历史文化保护区域。
徐汇的面积不大,人口也不多,但提起徐汇的教育资源,那可是无人不知无人不晓得!作为上海传统的教育强区,徐汇一直是家长们心目中的白月光,是公认教育质量最好的区,堪称牛娃的天堂!很多人都听过的一句话,上海教育看徐汇,徐汇教育看徐家汇,更有徐汇第一杨浦第二之说。

区板块
徐汇中心板块

徐汇中心板块位于内环内,东至陕西南路、瑞金南路,与黄浦区相接;南至中山南二路,与徐汇龙华板块和徐汇滨江板块相接;西至中山西路、华山路,与长宁区相接;北至长乐路,与静安区相接。包括湖南街道、天平街道、徐家汇街道、枫林街道和斜土街道。 总体上来说,徐汇中心板块气质较为复杂。徐汇中心板块北面聚集了长乐路、乌鲁木齐路、衡山路、汾阳路等拥有众多上海老洋房的马路,散发着浓厚地特属于上海的时尚气息。而徐汇中心板块的徐家汇辐射区域则散发着现代化的光芒,港汇广场、汇金百货、天钥桥路休闲娱乐一条街、上海体育馆等都是现代生活的标志。另外,徐汇中心板块的西南面与东南面则散发着浓厚的生活气息,名校、医院、打浦桥商圈,成熟生活圈应有尽有。
因地处肇嘉浜与法华泾两水会合处,故得名“徐家汇”。徐家汇同时也是一个IT产业集中的地方,在这狭小的面积上聚集了国内著名的几家电脑城,其中包括百脑汇电脑城、太平洋电脑城、宏图三胞以及交大慧谷等。而轨道交通一号线徐家汇站地下是地铁商城,主要经营时尚服饰、礼品等,风格和价格上比较适合学生族和年轻白领,站厅处则从原来的小饰品铺统一转换成了IT产品专柜,与地面业态形成呼应。
徐汇滨江

徐汇滨江板块,东沿黄浦江,北到中山南二路,西以宛平南路、云锦路、丰谷路和龙吴路为界,一直连通到华泾,对面是浦东世博规划区。紧邻徐汇中心商业圈、龙华旅游区,并拥有上海植物园,规划中将建设滨江大道、大型商业中心和大型高档社区。根据政府规划,浦江南段(包括徐汇滨江)将建设成为集城市居住、生态、旅游于一体的新滨江板块,创造层次明晰的景观体系和“新城市主义”街区,成为“上海居住的新方向”,建设动力来源于“一廊、两心、四带、四片”的规划:
“一廊”:沿江设置由绿地、开放空间等组成沿江绿化景观走廊。
“两心”:分别在龙华旅游城和水泥厂设置都市旅游中心和滨水活动中心。
“四带”:沿龙华港、龙耀路、中环线以及外环线设置绿化景观通道,将滨江景观引向腹地。
“四片”:整个地区由“廊”和“带”划分为四大片区,形成四个功能区域。品牌地产介入,临江楼盘底气十足。有了市政规划的支撑,徐汇滨江立刻成为各大品牌地产商争夺的宝地。
龙华板块

龙华板块位于徐汇区中部偏东,主要是指漕溪路、老沪闵路以东、中山南二路以南、石龙路—龙吴路—龙华港以北的徐汇内环以外区域。板块东临黄浦江,依托龙华旅游城、龙华机场地块的开发以及上海南站和徐家汇商圈的辐射,地理位置得天独厚。龙华是上海中心城区仅有的千年古镇,是浓缩上海乃至江南民俗的一块宝地,旅游资源十分丰富。旅游城内的龙华古寺是上海地区历史最久、规模最大的古刹,与龙华古塔、龙华旅游城、龙华烈士陵园一起组成了龙华旅游区。旅游区依托于龙华地区丰富的本土文化、革命传统文化和佛教文化资源,是上海休闲旅游标志性景区,是整个龙华板块的一大亮点。
龙华板块就现状来看,缺少的就是对板块的整体规划,中心区域和周边区域的差距太大,这是目前或者以后,板块需要解决的一个问题。该板块内的两极分化十分明显,核心区域――大致以龙华烈士陵园和龙华旅游城为核心,周边是区域内商业最为繁华的地段,沿街商铺众多,蕴藏商机,一年一度的龙华庙会也总能给这里带来很高的人气。但是,离开了龙华旅游区域之外,板块的西南部分,石龙路、老沪闽路沿线,就又是另外一个景象了,三三两两的店铺穿插其间,街上的行人可以用“屈指可数”来形容,跟中心区域比起来,显得非常没有精神。
康健田林板块

光启城
康健田林板块,上海人知道它的应该会有很多,不过真正了解它的人可能就不多了。该板块位于徐汇区西南面,距离徐家汇的直线距离约两公里。凭借便利的生活设施,发达的交通系统,浓厚的教育氛围,成为了上海版图上最为成熟的居住区之一。以桂林路上的“好又多”大卖场为起点,沿着田林路至钦州路,形成了一条人气十足的商业环境,服装、珠宝、餐饮、娱乐、美发、电器等商铺林立。
南站长桥板块

南站
南站长桥板块西为沪闵路、北至石龙路、东到龙吴路,南面则和华泾地区连接,包含了铁路上海南站长桥新村和梅陇新村,以老沪闵路为界。上海南站集合了铁路、长途和近郊客运,以及轨道交通一号线、三号线带来的大量人流,成为上海西南面的一大交通枢纽。长桥地区是非常传统的沿街商铺形式,如罗秀路、罗香路、长桥路和龙川路等,主要是服装小店、小吃、生活用品、音像制品店。另外,老沪闵路上中西路有凌云好又多大卖场,龙吴路有百安居等。
华泾板块

华泾,与徐汇区似乎没有什么瓜葛,市级大动脉外环线穿越该区域。该板块地处徐汇区西南,东临黄浦江、西邻闵行区、以老沪闵路为界,北起淀浦河,南至关港深水码头,可以算是一个相当偏远的地区,只是在行政意义上属于徐汇区。该地区无论是发展水平、生活配套、认可程度还是居住层次,都远远落后于徐汇区其他地区,房地产市场也仅仅处于萌动期。徐汇区的大型动迁基地也位于该板块内。
教育
徐汇不仅是民办学校强,公办学校也都很厉害。目前徐汇共有50所小学,其中公办45所,民办4所,特殊教育1所。一梯队小学有8所,也就是大家耳熟能详的四大公办和四大民办。
小学
第一梯队:世界外国语小学、盛大花园小学、爱菊小学、逸夫小学、建襄小学、高安路一小、向阳小学、汇师小学。
下面简要的介绍下各个小学的特色。
世界外国语小学
徐汇四大民办之首,在全市绝对是数一数二的名校。升学成绩、杯赛成绩亮出来都有鲜明的优势,使之称为沪上最热门的民办小学之一。进世外的孩子都是千挑万选出来的,资质好、家境好,“牛蛙+牛爹”配置。世外小学前110左右大概率能进入世外中学,也有近30人去上外120和华育,小升初占绝对优势。这也是造成它年年幼升小报名火爆,开分校也能迅速招生的重要原因。
盛大花园小学

盛大花园小学
目前上海最热门的民办小学之一。一是他本身的办学成绩喜人;二是他是徐汇区里唯一一所全市招生的民办小学,而且区内外招生人数各占一半(区外招生人数全市第4位);三是他招收第二志愿学生,有众多抱着万一的态度第二志愿填报了盛大花园,但其实二志愿录取凤毛麟角。盛大学生毕业择校越来越多元,华育、世外、华二、上宝、张江、西南模范、西南位育等都是盛大学子的择校方向。而且据在读家长称,盛大的可贵之处,在于其中下游的学生大都也能有个好去向,这是其他很多公办学校无法比的。
逸夫小学

逸夫小学
曾经有“杯赛最强者”之称号,偏重数理思维,其数学成绩有目共睹,在杯赛场上,成绩可观,以被禁的四大杯赛来说,2016年的获奖人数位列全市第一:中环18人、小机灵22人、亚太11人、走美15人
爱菊小学

“四大民办”中相对不鸡血的学校,也是最低调温和的学校,同时也是最文艺的一所学校,全市第一所挂牌的艺术小学。名声似乎没有其他几所响亮,但其实力和口碑不输其他三校,家长素质相当高!
爱菊小学校内提供弦乐、管乐、民乐、绘画等九大专业课程,将艺术教育进行到底,理念和目标就是“学生人人有特长,个个爱艺术”。
高安路第一小学

高安路第一小学
地处徐汇区天平社区,整体位于衡山路至复兴中路风貌保护区内,钻石地段,极文艺,极优雅,极有上海韵味。也是徐汇区规模最大的公办小学之一,课程设置很丰富,以“艺术和体育”为特色,体育项目,尤以篮球项目最为闪亮,姚明就是从这所学校毕业的校友之一。
汇师小学

差点就成了“徐汇五大民办”之一,现作为领衔“四大公办”也不错。坊间传言,汇师是很多公务员子弟的选择。尽管在家长们口中是一所奉行快乐教育的学校,大家对其升学成绩又讳莫如深。
建襄小学

建襄小学
建襄小学偏传统教育,比较注重写默,小升初的战绩建襄小学教育实力是不容置疑。低段的学习还是比较轻松的,鸡血在上了三年级开始显露,作业量什么的两小时以上且逐年递增,尤其到了“小升初”冲刺期作业非常多了,1万个单词无数篇作文都只是其中一部分。
向阳小学

向阳小学
奉行的“愉快教育”,确实不算鸡血的学校。不过2016年换了校长,比原来稍微抓得紧了些。向阳的快乐教育不失科学,注重打基础,练习卷少,但水平和难度可不低。而且除了培优也会注重补差,拉平均成绩。向阳小学以足球特色见长,一年级就开始接受足球训练,每个年级就有一支足球队。学校操场,一二年级的小朋友天天“混迹”于此。
第二梯队:上海小学、上师大一附小、东安路第二小学、园南小学、田林第三小学、徐汇一中心、田林四小、求知小学、上海师范大学第三附属实验学校、康健外国语小学、东安路二小。
第三梯队:徐汇实验小学、康宁科技实小、交大附小、上实附小、华理附小,徐教院附小、启新小学。
整体来说,徐汇的50所小学都是比较出色的,有综合实力全市领先的顶尖校,有近几年借势突飞猛进的进步校,有正在迎头赶上的潜力校,还有一直保持水准的平稳。对于徐汇的家长和孩子来说,小学阶段还是比较幸福的,不用一味追逐4所民办校,也不用置换高价对口房,家门口的学校就是好学校!
初中
目前徐汇共有33所初中,公办27所,民办6所。其中前四大民办初中处于全区前四毫无争议,是公办学校难以企及的。
学校
性质
市梯队
区县梯队
华育中学
民办
一梯队
一梯队
西南模范
民办
三梯队
一梯队
世外中学
民办
三梯队
一梯队
西南位育
民办
三梯队
一梯队
位育初中
公办
四梯队
二梯队
徐教院附中
公办
四梯队
二梯队
徐汇中学
公办
四梯队
二梯队
南模初
公办
四梯队
三梯队
中国中学
公办
四梯队
三梯队
市二中学
公办
五梯队
三梯队
市四中学
公办
五梯队
三梯队
田林三中
公办
五梯队
三梯队
师三
公办
五梯队
三梯队
园南中学
公办
五梯队
三梯队

说明:
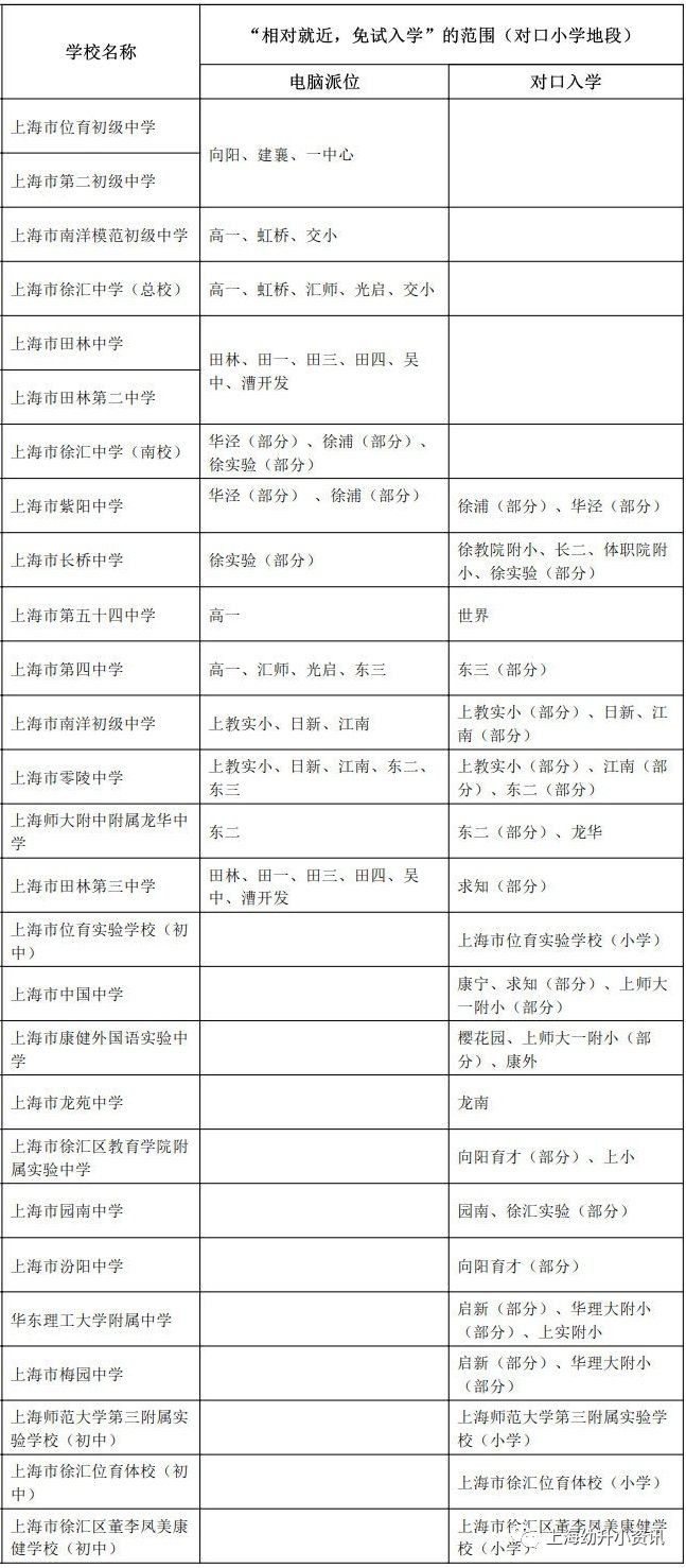
根据“相对就近,免试入学”的原则,今年继续实行按学生户籍性质,分别采用(1)电脑派位、(2)对口入学、(3)电脑派位和对口入学相结合的方法。入学方式:序号1-7的入学方式为电脑派位;序号8-15的入学方式为电脑派位和对口入学相结合;序号16-27的入学方式为对口入学。
四大民办初中:华育中学、上海市世界外国语中学、西南模范中学(小西)和西南位育中学(大西)这四所。
医疗和交通
徐家汇板块的医疗资源非常丰富,板块内有多个三甲级综合医院和专科医院。
主要有复旦大学附属肿瘤医院(三甲)、中山医院(三甲)、上海市胸科医院(三甲)、中国福利会国际和平妇幼保健院(三甲)。

板块周边的也有分布上海中医药大学附属龙华医院(三甲)等医疗资源。
徐家汇作为内环内的热门商圈,交通是非常便利的,1号线、9号线、11号线三条地铁穿过板块,同时板块边界有3号线、4号线、7号线、10号线围绕,已经形成了便利的公共交通网。
著名旅游景点

1、宋庆龄故居纪念馆 - 4A景区文物保护单位

上海徐汇区十大著名景点有哪些?小编第一个想到宋庆龄故居纪念馆,这是全国红色旅游经典景区,是宋庆龄从事革命活动的主要场所,也是她一生中居住时间最长的地方。故居占地总面积4300多平方米,分为前花园,主楼和后花园,其主体建筑为一幢乳白色船形的假三层西式楼房,建筑面积有700平方米。纪念馆以优美的环境、丰富的文物吸引了海内外游客前来参观。
地址:上海市徐汇区淮海中路1843号
2、上海植物园 - 赏花胜地4A景区

上海植物园是一个以植物引种驯化、植物学研究、科学传播、园艺展示为主的综合性城市植物园。植物园占地面积81.86公顷,建有松柏园、蕨类园、木兰园、牡丹园、杜鹃园、桂花园和竹园、盆景园、草药园等15个专类园区。每年春天,上海植物园进入了花事最为繁忙的时节,盛开的梅花、山茶、白玉兰,以及各种樱花、桃花、海棠、牡丹、芍药、杜鹃等百花齐放、群芳争艳,是上海的赏花胜地。【 详细>>】
地址:上海市徐汇区龙吴路1111号
3、徐家汇源·徐家汇天主堂 - 远东第一大教堂4A景区

徐家汇源景区是一个集历史建筑、宗教、文化、教育等多个方面为一体的综合人文景区。景区内有着众多全国知名乃至世界闻名的资源实体,被誉为“生活着的百年上海”。其中景区内最著名的便是有“远东第一大教堂”之称的哥特式双塔建筑徐家汇天主堂,该教堂被列入了第七批全国重点文物保护单位,还入选了“首批中国20世纪建筑遗产”名录。
地址:上海市徐汇区蒲西路166-1号
4、龙华古寺 - 明清“沪城八景”之一文物保护单位重点寺院

龙华古寺是上海地区历史悠久、规模很大的古刹,距今已有1700多年历史,寺名来源于佛经上弥勒菩萨在龙华树下成佛的典故。龙华寺的中轴线上由南到北依次为弥勒殿、大雄宝殿、三圣殿、藏经楼,共六堂;寺内珍藏有唐、五代、明、清年间的经书、金印、佛像等。其中,龙华寺的天王殿东西两侧建有钟鼓楼,“龙华晚钟”为明清时期“沪城八景”之一。
地址:上海市徐汇区龙华路2853号
5、上海工艺美术博物馆 - 特色行业博物馆

上海工艺美术博物馆,具备收藏、展示、普及、交流、旅游等功能,占地面积5862平方米,在馆内设立民间工艺(一楼)、雕刻(二楼)、织绣(三楼)三大展示厅及专业工作室。它的展品和藏品补充上海博物馆收藏品以外的近现代工艺美术精品,和工艺美术行业各大类品种及其历史沿革、风格风貌、技艺特色,是上海较有特色的行业博物馆。
地址:上海市汾阳路79号
6、龙华烈士陵园 - 上海雨花台4A景区红色经典景区
龙华烈士陵园是一座集纪念瞻仰,旅游,文化,园林名胜于一体的新颖陵园,素有“上海雨花台”之称,是上海著名的红色旅游景点。这里原为国民党淞沪警备司令部旧址和龙华革命烈士就义地,为了纪念先烈,建设龙华烈士陵园,由主题纪念园区、专题人物纪念馆、历史遗址三部分组成,建有纪念、瞻仰、碑苑、遗址、烈士墓、就义地等,是小编推荐的上海徐汇十大景点之一。
地址:上海市徐汇区龙华西路180号
7、上海体育场 - 上海的标志性建筑

上海体育场,又称“上海八万人体育场”,建筑面积达17万平方米,是我国规模较大、设施较为先进的大型室外体育场和上海的标志性建筑之一。体育馆设计上采用了外环圆形,内环椭圆形,呈波浪式马鞍形的整体结构,尽可能为观众提供最佳的视线质量。编辑了解到上海体育场还曾被评为"上海市最佳体育建筑"、"新中国50周年上海十大经典建筑金奖之一"。
地址:上海市徐汇区天钥桥路666号
8、上海公安博物馆 - 国内首家以警察为主题的博物馆
上海公安博物馆是国内首家以警察历史、警察文化为收藏和展陈题材的国家二级博物馆,于1999年9月正式建成对外开放,建筑面积8500平方米。馆内设有序馆、公安史馆、英雄烈士馆、刑事侦查馆、治安管理馆、交通管理馆、监所管理馆、情景互动体验馆等11个分馆。收藏了从晚清起警察题材的中外藏品2万余件,其中国家一级文物49件(套),是上海徐汇区值得一去的景点。
地址:上海市徐汇区瑞金南路518号
9、龙华塔 - 文物保护单位
龙华塔,又称“报恩塔”,始建于三国吴赤乌十年(247年)。龙华塔是砖木楼阁式塔,八面七层,总高41.03米;每层伸出平座围以木栏,以斗拱向外挑出飞檐,出檐甚宽,檐角悬铁马。龙华塔在自身纤细、轻灵、飘逸的基础上,融入了吴越文化,是中外建筑文化合璧的产物。龙华塔还被选入第六批全国重点文物保护单位。
地址:上海市徐汇区龙华路2853号
10、滨江森林公园 - 野餐烧烤胜地

滨江森林公园,位于上海市浦东新区高桥镇凌桥高沙滩3号,是上海森林覆盖率较高的郊野森林公园。园内建设了湿地植物观赏园、生态林保护区、滨江岸线观景区、蔷薇园、木兰园、杜鹃园、果园区等景点;还有游览观光车、电动游船、水上步行球、休闲自行车、碰碰车、海盗船等游乐项目,是上海徐汇区好玩的景点之一。
地址:上海市浦东新区高桥镇凌桥高沙滩3号
2035徐汇区规划
1. 淮海西路:中央活动区,地处徐汇中心,原法租界中心,高级居住区,花园住宅集中,教育医疗生活购物交通等配套丰富,值得重点关注。
2. 徐家汇:中央活动区,位置位于内环内,上海最成功的城市副中心,商业繁华,交通便利,发展成熟,教育资源丰富,汇集多家知名医院。重点关注
3. 徐汇滨江:中央活动区,规划为徐家汇商业圈延伸与升级板块,上海市重点发展区域,沿江地带是大规模、高起点、成片规划开发的地区之一,值得重点关注。
4. 龙华:依托旅游资源,发展比较成熟,板块内交通便利,配套完善,看好商业前景,值得关注。
5. 上海南站:轨道交通枢纽(15号线规划中),但缺乏中高端商业氛围,道路交通不畅, 不推荐。
6. 漕河泾:定位高新技术开发园区,与张江同级别,目前生活配套相对较少,教育医疗设施相对匮乏,主要依靠徐家汇等周边板块。未来将引入更多科研企业,可关注。
7. 田林:成熟居住区,早期拆迁户居多。距离徐家汇商圈较近,老公房居多。
8. 植物园/华泾:发展没有起来,华泾位置稍远,不像徐汇,徐汇大型动迁基地,未来将新增19号线,23号线,发展将缓步上升。






















