“旃”字怎么读?你知道什么意思吗?唐僧为啥被封为旃檀功德佛?

朋友们好,今天我们来学习“旃”字,它正确怎么读?又是什么意思呢?《新西游记》大结局中,唐僧历经磨难,功德圆满,为什么被佛祖封为旃檀功德佛,你知多少?下面我们就一起来了解和学习:

一、“旃”字怎么读?
读音为“zhān”,同音字“瞻”,部首为“方”,总笔画10,左右结构。

二、“旃”字基本解释:
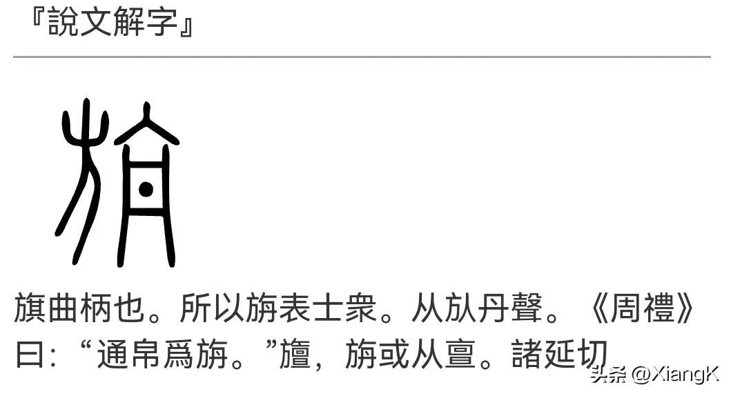
⑴ 曲柄的旗子。
⑵ 泛指旗子、旌旗。
⑶ 毛织品。
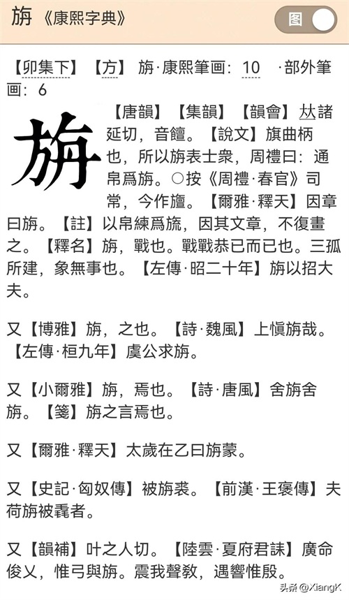
三、“旃”字《康熙字典》解释:

四、唐僧在《西游记》中取回真经后为什么被封为“旃檀功德佛”?
(1) 旃檀功德佛代表唐僧修得正果,具有极高境界和慈悲、智慧,是对其修行道路的最终肯定。
(2) 唐僧原名江流儿,法名玄奘,历经九九八十一难取回真经,成佛代表修行达到最高境界,能为众生带来利益。
◎旃檀功德佛是佛教中的一个称号,又称南无旃檀功德佛,是三十五佛之一,在三十五佛中,位于佛陀的西北方,其身蓝色,右手触地印,左手定印。
五、“旃”字源演变和字形对比:


























