刚刚,2019山东高考分数线公布
今天(24日)下午3:30,山东省教育厅召开新闻发布会,公布2019年山东省夏季高考的自招线和本科线。
山东2019年夏季高考
本科普通批录取控制分数线:文科503分,理443分。
自主招生学校参考分数线:文科542分,理科514分。
艺术类本科文化分数线:艺术文326分,艺术理287分。
高水平运动员(享受65%分值考生):文科326分,理科287分。
体育专业文化分数线:本科303分。
按照往年经验,预计发布会后半小时即可查询高考成绩。
三种查分方式
网上查询方式:登录山东省2019年普通高考成绩查询平台(网址为http://cx.sdzk.cn/);
短信推送:考生接收短信的手机号为高考报名使用的手机号,省招考院发送短信的号码为106930066。
关注微信公众号“山东教育发布”:通过“微服务”入口,也可以直接查询高考成绩。
关于填报志愿
请戳链接了解详情
@威海考生,本科线公布,28日报提前批志愿,还有…
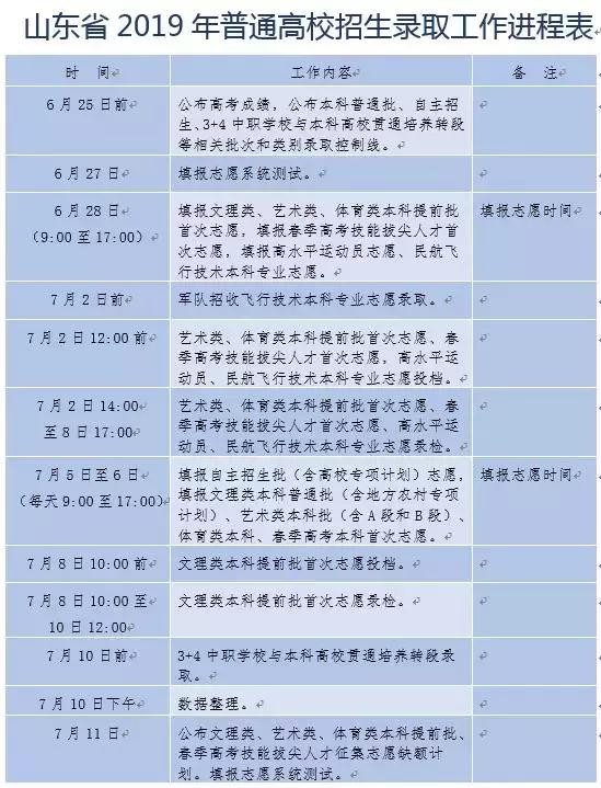
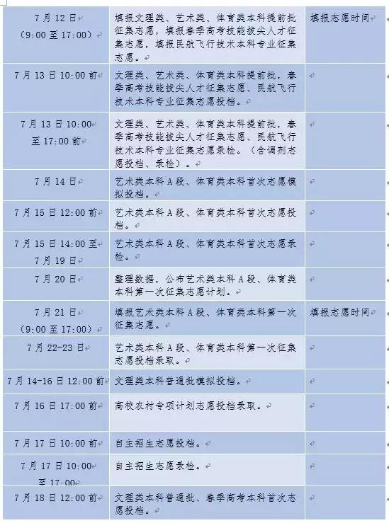
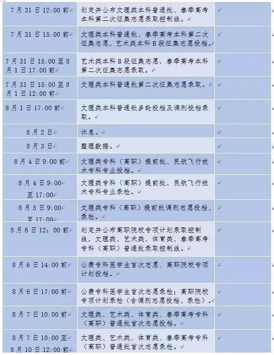
近日,山东省教育招生考试院发布了2019年山东高考录取进度表,考生和家长们一定要收藏!





已公布的各地高考分数线,一起来看看各地的情况吧。需要说明的是,各地试题、总分、评卷情况、考生人数、招生人数并不完全一样,分数线高低次序不作为参考。







































